国务院法制办公室于2016年9月7日下午发布了关于《宗教事务条例修订草案(送审稿)》,现公开向社会各界征求意见,截止日期为2016年10月7日。国务院法制办公室同时也发布了由国家宗教局报送的最新经过修订的《宗教事务条例修订草案(修订稿)》新条例全文。
有关宗教法治学者将此次的《宗教事务条例修订草案(修订稿)》与2005年3月实施的《宗教事务条例》进行了对比,由原来的七章增加到九章,条例由原来的48条增加到74条,分别增加第三章宗教院校,第六章宗教活动,对宗教院校和宗教活动的管理更为严格、具体。
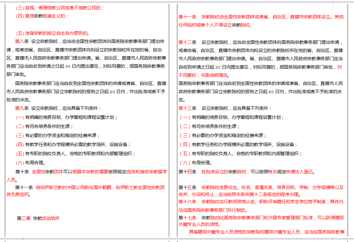
对比现行的《宗教事务条例》,如下用红色标注出的为新条例的修订之处:















有关单位和各界人士可以在2016年10月7日前,通过以下三种方式向国务院法制办公室提出意见:
一、登陆中国政府法制信息网(网址:http://www.chinalaw.gov.cn),通过网站首页左侧的“法规规章草案意见征集系统”,对送审稿提出意见。
二、通过信函方式将意见寄至:北京市2067信箱(邮政编码:100035),并请在信封上注明“宗教事务条例征求意见”字样。
三、通过电子邮件方式将意见发送至:zjsw@chinalaw.gov.cn。



















