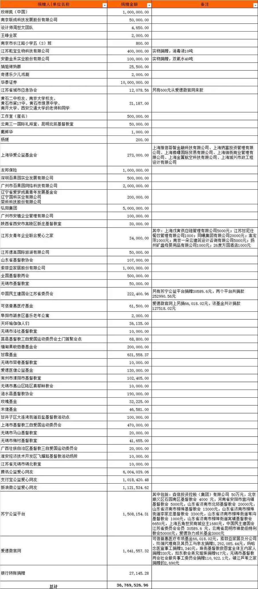
自新冠肺炎疫情爆发后,爱德基金会一直密切关注,并于除夕当夜启动紧急响应机制,联合社会各界爱心人士共同抗疫。据爱德基金会官方微信公众号报道,截至2020年2月3日17:00,爱德募集善款、物资共计36769526.96元(含承诺捐赠)。
2月3日,1700个泰克曼医用防护面屏从江苏南京发往湖北省孝感;500桶(每桶25升)次氯酸钠除菌剂、300桶(每桶10升)免洗洗手液,从浙江长兴发往湖北荆州监利县。
2月2日,由江苏南京运向湖北黄冈的1,700个防护面屏、6000桶(每桶25升)消毒液,2日已到达黄冈;500桶消毒水从江苏盐城出发,送往湖北武汉黄陂区。爱心人士杨银剑先生在印度尼西亚采购了25,000个口罩物资(总价值为人民币30,000元),捐赠给爱德基金会,用于支持昆山市中西医结合医院抗击新型冠状病毒感染的肺炎疫情防疫工作。该批物资于1月31日从印度尼西亚启运,今日(2月2日)已送达受赠医院。
2月1日,2000个医用防护面屏、237,500副一次性检查手套已从南京装车发往武汉;第二批25吨75%乙醇消毒液从安徽发出,送往武汉;10吨消毒水从江苏盐城发出,送往武汉青山区华润武钢总医院。
1月31日,发往湖北武汉的25吨医用酒精,2月2日已陆续送达湖北省内39个医疗机构,助力一线抗疫。
1月27日送达武汉市公安局江岸区分局的15吨双氧水,到2月3日为止已分发至其辖区内儿童医院、派出所和巡逻大队等24个部门单位,用于辖区公共场地消毒。
1月30日,索菲亚家居股份有限公司向爱德基金会捐赠100万元用于驰援黄冈抗疫。31日,爱德基金会使用部分资金采购600桶(共计18吨)次氯酸钠除菌剂(消毒液),从浙江长兴运往湖北黄冈,当天晚抵达,索菲亚黄冈员工以及黄冈交警、特警、志愿者同心合力,协助卸货搬运至2月1日凌晨1点多。2月1日日已送至黄冈团风县总路咀镇医院、团风县马曹庙镇医院等7家抗击疫情相关单位,帮助基层医务人员进行抗疫工作。
1月31日,爱德基金会采购2,500个泰克曼医用防护面屏、12,500副医用检查手套,从江苏南京运往湖北荆州;1月31日,由弘阳集团捐款、爱德基金会采购的10吨消毒水从江苏盐城出发,31日已抵达湖北武汉黄陂区,另有10吨已完成装车,之后将运送至武汉华润武钢总医院。1月30日,爱德基金会采购1200桶84除菌液、1800桶次氯酸钠消毒水,从浙江运往湖北武汉,1月31日已送达。
1月31日下午,爱德基金会采购25吨医用酒精,送往湖北武汉。 1月28日,广州市安植企业管理有限公司向爱德基金会捐赠10万元,用于驰援湖北抗疫。爱德基金会现已采购2吨医用酒精、375桶消毒液。
1月30日,爱德基金会采购1100个泰克曼医用防护面屏,送往武汉,31日在途中;1月30日,爱德基金会联合中国邮政为武汉市送去6000桶装方便面。31日在途中。
1月29日,爱德基金会采购1800桶(每桶2.5公斤)次氯酸钠消毒水,下午装车完毕,从浙江建德运往湖北武汉,31日在途中。1月29日,爱德基金会采购19吨消毒水,连夜从江苏盐城发往湖北孝感,30日下午已送达。
1月30日,爱德基金会采购第二批、1100个泰克曼医用防护面屏,送往武汉。下午17时,爱德基金会秘书长凌春香,南京市邮政分公司党委委员、副总经理张峰,南京邮政秦淮玄武区分公司党总支书记、总经理江波来到泰克曼厂区现场协调第二批防护面屏的装车发货。
1月29日起,由南大商学院吕伟教授及刘俊、彭四强、周成同学发起的爱德基金会专项基金——医健公益基金心系南京基层卫生工作者,特别在近日启动赠餐公益活动,目前已筹集到来自阿斯利康等企业以及社会各界爱心人士捐赠的42,805元善款,用于为坚守防疫一线的10所社区医院基层医护人员提供工作餐。餐食由志愿者团队负责配送到每位医生手上。
1月30日,爱德基金会联合中国邮政为武汉市送去6000桶装方便面,帮助当地有需要的社区和群体。
1月30日,爱德基金会采购50吨医用酒精,今天晚上进行装车,之后将从安徽宿州发往湖北武汉。1月29日,采购1800桶(每桶2.5公斤)次氯酸钠消毒水,下午装车完毕,从浙江建德运往湖北武汉。1月29日,爱德基金会采购19吨消毒水,在招商局慈善基金会灾急送的运输支持下,连夜从江苏盐城发往湖北孝感,30日已送达。
1月28日,爱德基金会采购2004桶(每桶2.5公斤)次氯酸钠消毒水,已于29日17:40已送达湖北孝感,由当地指挥部进行分配使用;用弘阳集团捐赠的部分资金采购30吨双氧水,当日凌晨装车完成,从安徽来安县出发运向武汉市黄陂区。该批双氧水已于28日中午送达。
1月27日、1月30日,两批共计1200桶(共计24吨)消毒液已送至湖北孝感。孝感市义工联合会统一接收后,联合武汉市、黄冈市、恩施市、襄阳市、十堰市、咸宁市和黄石市等各县市的72家公益机构,分配至当地社区、医院,用于环境消杀。
1月27日,爱德基金会采购1.8万只KN95口罩,从广东江门发货,送往武汉市武昌区,由武昌慈善总会调配分拨;弘阳集团向爱德基金会捐赠500万元用于驰援抗疫,爱德基金会用部分资金采购30吨双氧水,从安徽来安县出发运向武汉市黄陂区;Hello语音向爱德基金会捐赠200万元人民币,用于口罩、防护服、消毒液、护目镜等疫情防控急需物资的采购。目前,首批物资已采购,并准备发往疫区。
27日,采购2004桶(每桶2.5公斤)次氯酸钠消毒水,下午装车完毕,从浙江建德运往湖北孝感,将交由当地指挥部分配使用;采购14吨消毒水,27日晚上从江苏盐城出发,运往武汉,抵汉后4吨将送往武汉中南医院,5吨送往武汉东湖高新区管委会,3吨送往武汉市江岸区百步亭花园社区,2吨送往武汉市万松街道。
1月27日,爱德基金会“益心华泰公共卫生专项基金”采购的消毒液,由中国邮政集团公司盐城分公司提供物流运输支持运向武汉,28日上午部分已被武汉大学中南医院接收,分配使用。
1月27日,爱德基金会采购3,000个护目镜,从浙江台州分三批出发,分别送往荆州市中医院设备科(1000个)、黄石中心医院普爱院区(1000个)、荆门第一人民医院(500个)、荆门第二人民医院(500个)。
27日采购713箱(共计14,992瓶)消毒用品,由满帮集团提供物流运输支持,从浙江湖州出发送往武汉。该批物资已在昨晚9:10到达,由武汉东湖高新区管委会接收,当日分发到该片区的社区医院。
1月26日,3,344个医用防护面屏从南京出发运送至武汉,该批医用防护面屏已于28日上午送达湖北省人民医院。1月26日送抵武汉市新洲区的15吨双氧水,陆续发放至下属15个街道和相关部门。近几日,当地工作人员和志愿者齐心协力,用该批物资对辖区各类场所进行及时消毒。
1月26日,爱德基金会采购713箱(共计14,992瓶)消毒用品,于当天中午打包、装车完毕,由满帮集团提供物流运输支持,从浙江湖州出发直奔武汉,将由武汉东湖高新区管委会接收,分发到该片区的社区医院。该批物资已于当晚9:10抵汉。
爱德基金会采购3,000个护目镜,26日下午4点左右从浙江台州分三批出发,分别将送往荆州市中医院设备科(1000个)、黄石中心医院普爱院区(1000个)、荆门第一人民医院(500个)、荆门第二人民医院(500个)。
自1月26日起,爱德基金会陆续在腾讯公益、支付宝公益、新浪微公益、苏宁公益等网络平台上发起募捐。
1月26日,华泰证券宣布与爱德基金会合作设立“益心华泰公共卫生专项基金”,第一期捐赠人民币1,000万元。当日晚间,25吨消毒液已紧急采购完毕,即将运往武汉,其他医疗、防护用品正在多方协调。
26日上午,爱德第三批抗疫物资——由泰克曼(南京)电子有限公司生产的3,344个医用防护面屏(另有56个已于1月25日由江苏首批医疗队带去武汉)在南京打包装车完毕,由中国邮政提供物流运输支持,直奔武汉。该批医用防护面屏中,3,044个由玫琳凯(中国)捐赠,其余由娟姐辣妈公益俱乐部捐赠。
爱德基金会驰援湖北的行动也得到了中国基督教两会、各地教会和教会机构的大力支持与帮助。1月30日,全国基督教两会捐赠50万元,与爱德合作开展抗击疫情工作,善款将用于购买消毒水等医疗防护用品。除此之外,上海基督教青年会发起成立的上海华爱公益基金会第一时间通过爱德基金会驰援疫区项目捐款273,000元;山东省基督教协会也主动联系爱德捐赠107,000元用于驰援疫区;云南三一国际礼拜、昆明北辰基督教会、陕西西安新庄教会、济南教会等也纷纷向爱德捐款;四川泸州玫瑰基金和甘肃甘霖基金等与多地教会合作的专项基金更是发动各地信徒积极参与到驰援疫区的捐款活动中来;还有很多弟兄姐妹通过腾讯公益、支付宝公益、新浪微公益、苏宁公益等多个网络平台默默奉献。截至目前,各地教会、教会机构及弟兄姐妹为爱德驰援疫区项目累计捐款逾百万元,“愿这城平安,愿祖国平安”成为我们共同的祈祷。













































