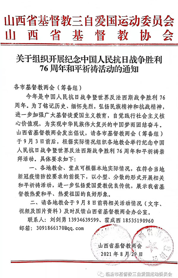
今年是中国人民抗日战争暨世界反法西斯战争胜利76周年,为铭记历史、缅怀先烈、弘扬民族精神与抗战精神,进一步加强广大基督徒爱国主义教育,8月29日,山西省基督教两会发布通知,倡议全省各地市基督教两会(筹备组)根据当地实际情况,在符合当地疫情防控要求的前提下,以小型分散的形式开展相关和平祈祷活动。
下附通知原文:

图为山西省基督教两会发布的通知(来源:临汾市基督教三自爱国运动委员会)
今年是中国人民抗日战争暨世界反法西斯战争胜利76周年,为铭记历史、缅怀先烈、弘扬民族精神与抗战精神,进一步加强广大基督徒爱国主义教育,8月29日,山西省基督教两会发布通知,倡议全省各地市基督教两会(筹备组)根据当地实际情况,在符合当地疫情防控要求的前提下,以小型分散的形式开展相关和平祈祷活动。
下附通知原文:

图为山西省基督教两会发布的通知(来源:临汾市基督教三自爱国运动委员会)
本网站来源标注是“福音时报”的文章版权归本站所有。未经福音时报授权,任何印刷性书籍刊物、公共网站、电子刊物不得转载或引用本网图文。欢迎个体读者转载或分享于您个人的博客、微博、微信及其他社交媒体,但请务必清楚标明出处、作者与链接地址(URL)。其他公共微博、微信公众号等公共平台如需转载引用,请通过电子邮件(gttougao@aliyun.com)联络我们,得到授权方可转载或做其他使用。 任何印刷性书籍刊物、公共网站、电子刊物不得擅自转载本网站转载自其他媒体、网站、刊物和个人所提供的信息和服务内容,因本网不拥有其版权,如需转载,必须与相应提供方直接联系获得合法授权。 违反上述声明擅自使用福音时报以上内容的,福音时报将依法追究其法律责任。