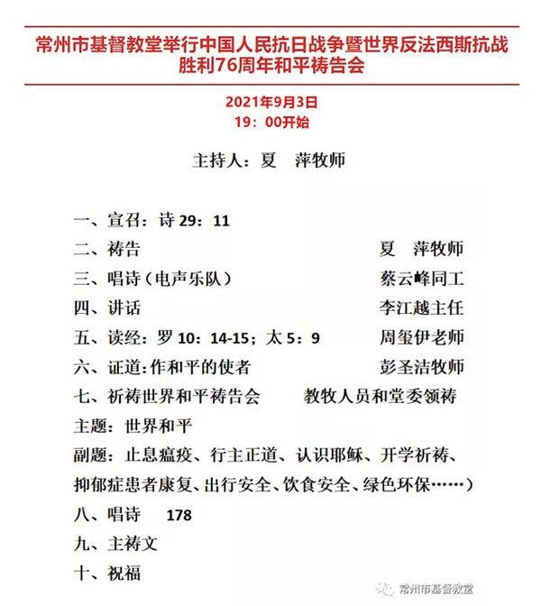
9月2日,常州市基督教堂发布活动程序单,该堂将于9月3日晚19点举行纪念中国人民抗日战争暨世界反法西斯抗战胜利76周年和平祷告会。
此次祷告会主题为“世界和平”,副题围绕“止息瘟疫”“行主正道”“认识耶稣”“开学祈祷”等内容展开,证道题目为《做和平的使者》,由该堂彭圣洁牧师进行证道。
届时希望感兴趣的信徒积极配合教堂疫情防控措施,有序参加活动。
下附程序单原文:

9月2日,常州市基督教堂发布活动程序单,该堂将于9月3日晚19点举行纪念中国人民抗日战争暨世界反法西斯抗战胜利76周年和平祷告会。
此次祷告会主题为“世界和平”,副题围绕“止息瘟疫”“行主正道”“认识耶稣”“开学祈祷”等内容展开,证道题目为《做和平的使者》,由该堂彭圣洁牧师进行证道。
届时希望感兴趣的信徒积极配合教堂疫情防控措施,有序参加活动。
下附程序单原文:

本网站来源标注是“福音时报”的文章版权归本站所有。未经福音时报授权,任何印刷性书籍刊物、公共网站、电子刊物不得转载或引用本网图文。欢迎个体读者转载或分享于您个人的博客、微博、微信及其他社交媒体,但请务必清楚标明出处、作者与链接地址(URL)。其他公共微博、微信公众号等公共平台如需转载引用,请通过电子邮件(gttougao@aliyun.com)联络我们,得到授权方可转载或做其他使用。 任何印刷性书籍刊物、公共网站、电子刊物不得擅自转载本网站转载自其他媒体、网站、刊物和个人所提供的信息和服务内容,因本网不拥有其版权,如需转载,必须与相应提供方直接联系获得合法授权。 违反上述声明擅自使用福音时报以上内容的,福音时报将依法追究其法律责任。