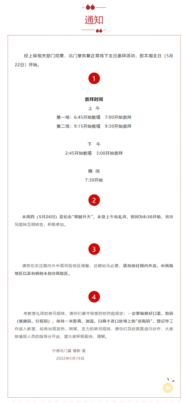
5月19日,福建宁德北门堂通过微信公众号发布通知,经相关部门同意,该堂将于5月22日正式恢复聚会,恢复后,教会将举办四场礼拜,望弟兄姊妹积极配合教堂防控措施,有序进入教堂开始敬拜。
下附通知原文:

5月19日,福建宁德北门堂通过微信公众号发布通知,经相关部门同意,该堂将于5月22日正式恢复聚会,恢复后,教会将举办四场礼拜,望弟兄姊妹积极配合教堂防控措施,有序进入教堂开始敬拜。
下附通知原文:

本网站来源标注是“福音时报”的文章版权归本站所有。未经福音时报授权,任何印刷性书籍刊物、公共网站、电子刊物不得转载或引用本网图文。欢迎个体读者转载或分享于您个人的博客、微博、微信及其他社交媒体,但请务必清楚标明出处、作者与链接地址(URL)。其他公共微博、微信公众号等公共平台如需转载引用,请通过电子邮件(gttougao@aliyun.com)联络我们,得到授权方可转载或做其他使用。 任何印刷性书籍刊物、公共网站、电子刊物不得擅自转载本网站转载自其他媒体、网站、刊物和个人所提供的信息和服务内容,因本网不拥有其版权,如需转载,必须与相应提供方直接联系获得合法授权。 违反上述声明擅自使用福音时报以上内容的,福音时报将依法追究其法律责任。