进入异端邪教的人一般很难走出来,而误入邪教“三赎基督”的陈弟兄不但自己走了出来,还帮助5名“三赎基督”信徒走了出来。
笔者在春节前走访湖南益阳地区教会时见到已退休的陈弟兄,他分享到他的信仰经历,其中提到了误入“三赎基督”的那段经历以及之后他为挽回“三赎基督”信徒所做的种种努力。

误入“三赎基督”五个月
2005年,已退休的陈弟兄独自一人在家休养,他中风2次,行动不便。一天,一位40多岁的妇女来到家中给他传“福音”。陈弟兄的父母都是基督徒,他对基督教并不反感,心想自己已经退休,正好有时间信仰。
前来传“福音”的曹女士把门关上,让陈弟兄跪着,头上蒙着毛巾,跟着她做了决志祷告。陈弟兄回忆,“当时祷告的内容主要是认罪悔改,承认三赎基督是救世主,信他。”
做了决志祷告后,陈弟兄坚持聚会,因为只有他一个人在家,他家便成了“三赎基督”聚会点。他介绍,当时每周聚会一次,聚会形式跟基督教类似,有唱赞美诗、祷告、讲道。所唱赞美诗的内容他已记不清,但令他印象深刻的是,有的赞美诗套用《浏阳河》《茉莉花》曲调;祷告是奉“三赎基督”的名;读的是跟基督教一样的《圣经》,却有他们自己的解释。
一位60多岁的妇女确信地告诉陈弟兄:“我信‘三赎基督’,我是不会死的,在我死之前,‘三赎基督’就会再来。否则,我为什么信呢?”还有人跟陈弟兄说,“陕西的地图就像一个人跪着祷告,神在陕西。”(注:“三赎基督”起源于陕西)
据悉,“三赎基督”又称“二两粮”,让信徒一天只吃二两粮,而且生病不吃药。就这个问题,笔者询问了陈弟兄。他说,他接触的“三赎基督”的信徒有的坚持吃二两粮,他没有这样做。关于生病不吃药,陈弟兄问过一个“三赎基督”的讲道人,对方说,这个要看信心,有信心可以不吃药,没有信心则需要吃药。陈弟兄见过一个“三赎基督”信徒患了癌症,其他的信徒坚定的认为,这个人有罪,受到了神严厉的管教。
在信仰“三赎基督”期间,爱好写作的陈弟兄写过赞美“三赎基督”的文章,对方看重他,希望他能够帮助传扬“三赎基督”。
果断离开了“三赎基督”
信仰“三赎基督”将近半年时,陈弟兄的儿媳妇在一本杂志上看到说“三赎基督”是异端邪教的文章。陈弟兄说:“看到这篇文章,我心里凉了半截。”他赶紧跟一位熟悉宗教的朋友打电话求证,对方告诉他“三赎基督”是邪教,并且给了他当地基督教会牧师的电话。跟基督教会牧师取得联系后,陈弟兄果断断开跟“三赎基督”信徒的来往。
当“三赎基督”的信徒得知陈弟兄去了基督教会后,他们三番四次上门劝他,刚开始一个人劝,后来四五个人一起劝。陈弟兄说:“来了好几帮人,就像斗地主一样,说我走了邪路,不得救。”陈弟兄不跟他们争论,只是说:“我没走错路,感谢你们让我信仰了基督教。”对方看陈弟兄很坚定,就放弃了。

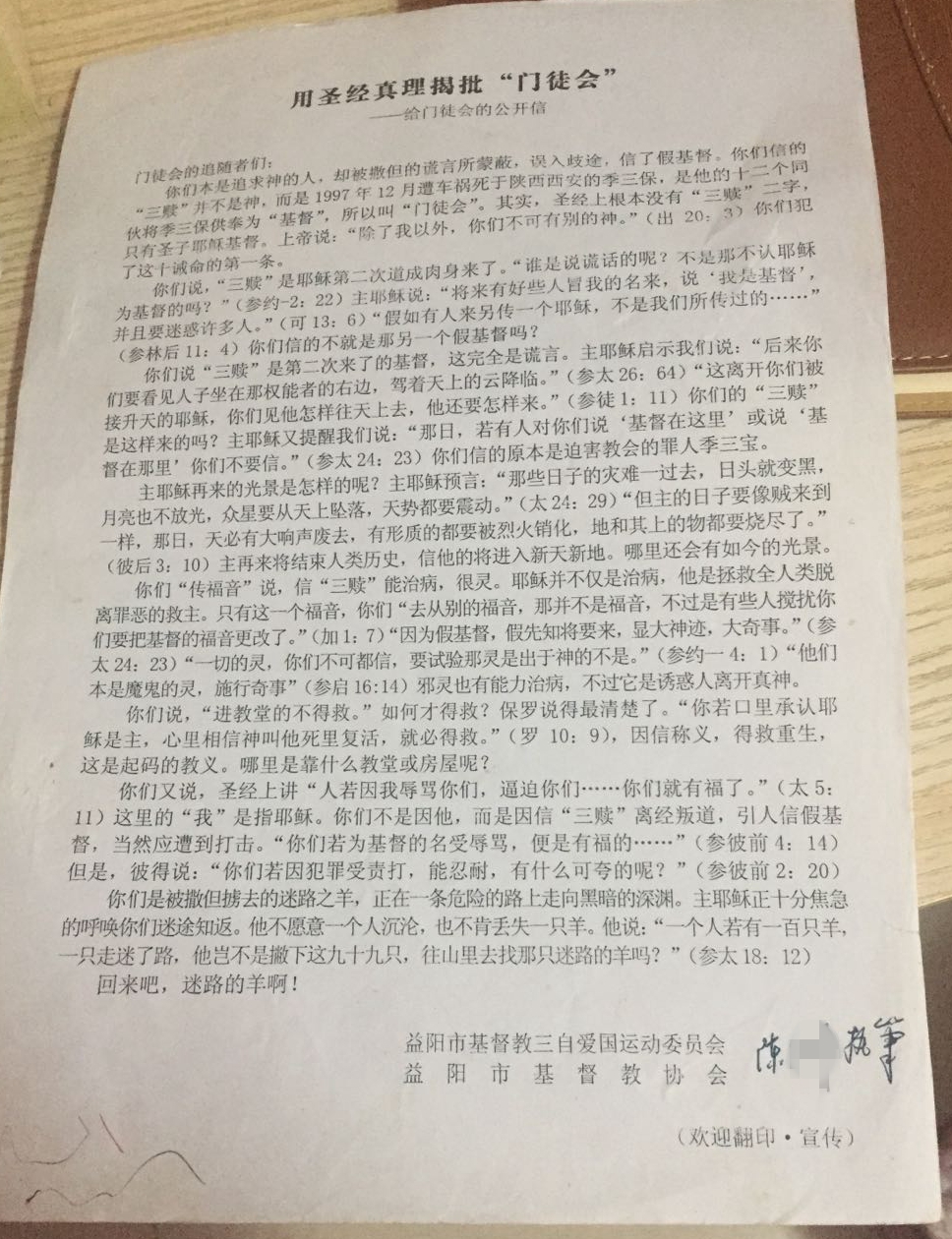
陈弟兄写的《给“门徒会”的公开信》
挽回5名“三赎基督”的信徒
从“三赎基督”走出后,陈弟兄一直牵挂仍在其中的信徒,一直为他们祷告,并且自己努力学习圣经、看基督教的书籍、询问查考“三赎基督”的资料,并多次跟“三赎基督”的信徒沟通。
陈弟兄写过一篇《用圣经真理揭批“门徒会”——给门徒会的公开信》,文中大量引用圣经经文,阐明“三赎基督”的错谬。
陈弟兄说,最艰难的是挽回了一个退休的王教师,她大学毕业,曾是模范特级教师,比陈弟兄早一年信了“三赎基督”。陈弟兄坚持为她祷告,经常跟她沟通,给她讲圣经真理,同时也指出“三赎基督”的错谬。用了五年时间,王老师决定离开“三赎基督”,她带着3名“三赎基督”信徒一起进入基督教会。如今,他们都仍在基督教会聚会,王老师还做了讲道人。
对当地“三赎基督”信徒评价
“他们是真信,只是信错了对象,他们是误入歧途的好人,”这是陈弟兄对当地“三赎基督”信徒总体的评价。他认为他们是犯了方向性的错误,他打比方说,要从长沙坐车去北京,却坐上了往广东去的车。
陈弟兄觉得他们为人都不错,他举了一个例子。“三赎基督”的信徒知道他行动不便,有一次两个义工花了一天时间帮助他洗衣服、被子、鞋子,晒干后还帮助收起来,还帮助打扫屋子。陈弟兄说,他们是义务服务,没有在他家吃饭。
当陈弟兄离开“三赎基督”,当地“三赎基督”的信徒觉得已经无法“挽回”时,没有再跟他起冲突,见面时仍说他是好人。
陈弟兄说,他最大的期盼是,各地误入“三赎基督”的迷途羔羊能早日回到耶稣基督的怀抱。
“三赎基督”,又被称为“门徒会”、“蒙福派”或“二两粮”,由陕西铜川市耀县农民季三保创立于1989年。“三赎基督”,即第三次救赎之意,他们宣称挪亚方舟为第一次救赎,耶稣基督的十字架是第二次救赎,第三次是基督二次道成肉身的救赎,“三赎基督”的信徒称季三保为“三赎主”。季三保在1992年3月被政府依法判处有期徒刑7年,1997年6月提前释放,同年12月17日在陕西西安因车祸死亡。1995年11月,中共中央办公厅和国务院办公厅发布《关于转发〈公安部关于查禁取缔“呼喊派”等邪教组织的情况及工作意见〉的通知》,其中将门徒会明确认定为邪教组织。(百度百科)




















