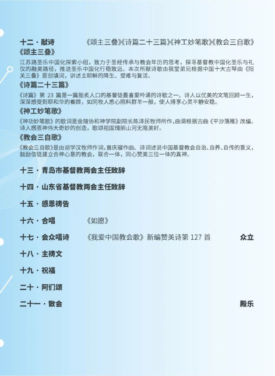
12月8日,山东省青岛市江苏路基督教堂通过公众号发布通知,该堂将于12月10日晚举办建堂感恩圣乐崇拜活动,届时教会将先后以古曲配乐的形式诵读《大秦景教三威蒙度赞》、诗篇第84篇,并献唱《仰止歌》《康熙十架》《悟道歌》等中华传统圣诗以及《颂主三叠》《诗篇二十三篇》《神工妙笔歌》《教会三自歌》等原创圣诗。
据悉,此次感恩圣乐崇拜的时间为12月10日晚19点至21点,弟兄姊妹可以点击下方原文链接查看具体流程安排。
圣乐崇拜流程安排:


12月8日,山东省青岛市江苏路基督教堂通过公众号发布通知,该堂将于12月10日晚举办建堂感恩圣乐崇拜活动,届时教会将先后以古曲配乐的形式诵读《大秦景教三威蒙度赞》、诗篇第84篇,并献唱《仰止歌》《康熙十架》《悟道歌》等中华传统圣诗以及《颂主三叠》《诗篇二十三篇》《神工妙笔歌》《教会三自歌》等原创圣诗。
据悉,此次感恩圣乐崇拜的时间为12月10日晚19点至21点,弟兄姊妹可以点击下方原文链接查看具体流程安排。
圣乐崇拜流程安排:


本网站来源标注是“福音时报”的文章版权归本站所有。未经福音时报授权,任何印刷性书籍刊物、公共网站、电子刊物不得转载或引用本网图文。欢迎个体读者转载或分享于您个人的博客、微博、微信及其他社交媒体,但请务必清楚标明出处、作者与链接地址(URL)。其他公共微博、微信公众号等公共平台如需转载引用,请通过电子邮件或微信(fuyinshibao2006)联络我们,得到授权方可转载或做其他使用。 任何印刷性书籍刊物、公共网站、电子刊物不得擅自转载本网站转载自其他媒体、网站、刊物和个人所提供的信息和服务内容,因本网不拥有其版权,如需转载,必须与相应提供方直接联系获得合法授权。 违反上述声明擅自使用福音时报以上内容的,福音时报将依法追究其法律责任。